Main Page
The OSSOS Wiki
(O)uter (S)olar (S)ystem (O)rigins (S)urvey
Consult the User's Guide for information on using the wiki software.
Team members should read the | Accepted Proposal.
Link to the previous CFEPS survey
Timeline and Upcoming Deadlines
- Feb 28/2012: OSSOS Large Program proposal due to CFHT at 23:59 UTC.
- June 6/2012: Positive decision from CFHT. OSSOS was number 1 ranked Large program. 560hr awarded.
- Oct 14/2012: First OSSOS team meeting, at 2012 DPS meeting in Reno.
- Jan. 2013: First blocks must be programmed for 2013A semester.
- Feb. 2013 - July 2013 : 2013A data acquisition semester.
- Aug 2013 (perhaps earlier) : Topic Teams receive first set of orbits, from two 21-sq deg blocks.
Overview
OSSOS will be a four-year project beginning spring 2013 (first observations probably in February 2013), operating on the Megaprime CCD mosaic (1x1 degrees) on the Canada-France-Hawaii Telescope. The discovery and tracking of essentially all the detected targets over two oppositions of observation (actually about 16 months of arc) will occur on this telescope. In both 2013A and 2013B two `blocks' of 21 sq deg will be observed; one near/on the ecliptic and another at some off-ecliptic latitude (the latitude of which will likely be different in the two semesters). Thus, the first year will search 84 sq deg of sky, with an expected depth of m_g = 24.6 to 40% detection efficiency, with 100% of the targets brighter than this limit be tracked (this is based on performance in a 2011B pathfinder program).
The collaboration structure consists of a Core Team and a set of Topic Teams (each of which is led by a Team Leader). The Core Team is in charge of programming observations, reducing the acquired data, detecting objects in a precisely measured way, and providing the various Topic Teams with information on the detected objects and a characterization via a survey simulator (like was done for the CFEPS Survey). For some Topic Team science goals, the data from the core team is all they need to pursue their goals, but for other topic teams additional telescope time at other facilities will be required. (It will be very hard to get CFHT time for such projects in the 2013-2016 period.)
Field Layout
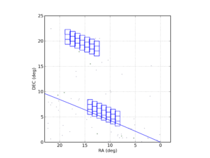
The project will be surveying two sets of fields, spring and fall (see the OSSOSurveyDraft). In each season a 7x3 block of fields will be positioned near the ecliptic plane and a second group of fields will be positioned off the plane (see side figures). Each set of fields will be observed repeatedly through-out the semester, and then again the following year to obtain a high-precision orbits on all KBOs detected in the field. A heavily-overlapping set of imaging should allow an extremely precise internal astrometric (and relative photometric) solution in each patch.
Draft fields are shown in the figures. The sample of known objects is shown for comparison only to have an idea of the chance re-discovery rate of brighter objects, but OSSOS will go deeper than previous 4-meter class surveys due to a custom wide VR filter and the expected IQ improvement provided by CFHT's dome venting (which will lower the median IQ from the current 0.72" to the range 0.6-0.65"), which will yield something like 5-10 objects per square degree.
Topic Teams
The OSSOS project is divided into topic-teams that are each responsible for ensuring that a particular aspect of the survey science is fully exploited. At the start of the survey each member of the project has elected to participate in one or two topic teams, based on their science interests as stated at the start of the survey. By joining a topic team the science team member is committing to helping in this area of science exploitation. Each team selects one of the team members to be the Team Leader who will act as the principle information conduit back to the survey and is responsible for keeping the topic team focused, organized, and sharing information so that progress is made.
Core Team
- Core
- Observation acquisition, moving object detection, orbit linkage, characterization
Alphabetical Topic Team list
- Binaries
- mutual orbits, separation, colours
- Cometary Activity
- Search for coma
- Light curves
- Time variable TNOs, phase curves
- Mining catalogs
- Objects slower than OSSOS rate cut) + non-moving object variation (eg. variable stars)
- Nearby objects
- Search for and tracking of objects moving faster than OSSOS cuts (roughly, inside 8 AU).
- Occultations
- Predictions, observing campaigns
- Resonant Populations
- relative populations, libration amplitude distributions
- Scattering
- Centaurs, Scattering Disk, Oort cloud connection
- Classical Belt, structure and SDF
- H-mag distributions, dependence on class
- Surfaces
- Colours, NIR spectra
- Thermal Modeling
- Thermal evolution of objects
Principle Contacts
At the current time, the principle contact for each team member should be their Topic Team's Team Leader. Team Leader's can contact any of the three core-team members: